Abstract
Introduction
Easily accessible, real-time genotyping is desirable for patients suffering from plasma cell (PC) disorders for diagnostic, prognostic and therapeutic purpose. However, PC disorders usually lack a leukemic phase, and up to now genotyping of tumor cells required purified material from bone marrow (BM) or tissue biopsies. Circulating cell-free DNA (cfDNA) might be an accessible source of tumor material in patients with PC diseases to identify cancer-gene somatic mutations. Accessing the peripheral blood (PB) has clear advantages with respect to the sampling procedure itself, and has the potential to better reflect tumor heterogeneity. Here we aimed at tracking the genetic profile of different PC dyscrasias using plasma cfDNA.
Methods
Twenty-eight consecutive patients (median age= 64; male:female ratio=15:13) with PC disorders [two with monoclonal gammopathy of undetermined significance (MGUS), five with smoldering MM (SMM), and 21 with symptomatic MM] were included between September 2016 and May 2017. The following material was collected: (1) cfDNA isolated from plasma, (2) tumor genomic DNA (gDNA) from CD138+ purified BM PCs for comparative purposes, and (3) normal germ line gDNA extracted from PB granulocytes after Ficoll separation, to filter out polymorphisms. The sampling was done at diagnosis in 25 patients, and during the course of the disease in three MM cases. Median BM PC infiltration was 40% (range: 7-90%). A targeted resequencing gene panel, including coding exons and splice sites of 14 genes (target region: 31 kb) was specifically designed and optimized to allow a priori the recovery of at least one clonal mutation in 68% (95% confidence interval: 58-76) of MM patients. Ultra-deep next-generation sequencing (NGS) of the gene panel was performed on MiSeq (Illumina) using the CAPP-seq library preparation strategy (NimbleGen). The somatic function of VarScan2 was used to call non-synonymous somatic mutations, and a stringent bioinformatic pipeline was developed and applied to filter out sequencing errors (detection limit 3x10-3). The sensitivity and specificity of plasma cfDNA genotyping were calculated in comparison with tumor gDNA genotyping as the gold standard.
Results
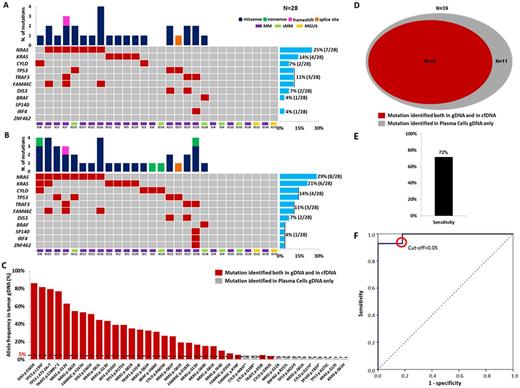
In this prospectively collected cohort of 28 unselected PC dyscrasia patients, circulating tumor cfDNA was detectable in plasma samples with a median of 12011.60 haploid genome-equivalents per mL. The application of our targeted ultra-deep NGS approach for plasma cfDNA genotyping resulted in ≥90% of the target region covered ˃1000X in all plasma samples, and ≥90% of the target region covered ˃2000X in 23/28. Overall, within the interrogated genes, 18/28 (64%) patients harbored somatic mutations (total number: 28; range: 1-4 mutations per patient) that were detectable in plasma cfDNA. Quite consistent with the typical spectrum of mutated genes in MM, plasma cfDNA genotyping revealed somatic variants of NRAS in 25%; KRAS in 14%; TP53, TRAF3 and FAM46C in 11%, respectively; CYLD and DIS3 in 7%, respectively; and BRAF and IRF4 in 4% of cases, respectively (Figure 1A). By comparing the genotype of circulating tumor cfDNA with that of gDNA from purified malignant BM PCs of the diagnostic biopsy (gold standard) (Figure 1B), we found that cfDNA genotyping correctly identified 72% of the mutations confirmed in the tumor biopsy (Figure 1C). Notably, the remaining mutations not discovered in cfDNA had a low representation in the purified BM PCs (median allelic abundance=2.5%; range 1.1-4.96%). ROC analysis showed that circulating tumor cfDNA genotyping had the highest sensitivity (92.9%) if mutations were represented in >5% of the alleles of the purified BM PCs (Figures 1D-E). In none of the cases, cfDNA genotyping identified additional somatic mutations not detected in the purified BM PCs.
Conclusions
Overall, our results provide the proof of principle that circulating tumor cfDNA genotyping is a feasible, non-invasive real-time approach that reliably detects clonal and subclonal somatic mutations represented in at least 5% of alleles in tumor PCs.
Bertoni: Acerta Pharma: Research Funding; Bayer: Research Funding; Cellestia: Research Funding; Menarini: Research Funding; Piqur: Research Funding; Immunogen: Research Funding. Zucca: Celgene: Honoraria, Research Funding; Jannsen: Consultancy, Honoraria, Other: Advisory role; Mundipharma: Research Funding; Celgene: Honoraria, Research Funding; Roche: Advisory role, Honoraria, Research Funding; Roche: Honoraria, Research Funding; Mundipharma: Research Funding; Gilead Science: Consultancy, Other: Advisory role; Sandoz: Consultancy, Other: Advisory role; Jannsen: Consultancy, Honoraria, Other: Advisory role; Gilead Science: Consultancy, Other: Advisory role; Celltrion Healthcare: Consultancy, Other: Advisory Role; Bayer: Consultancy, Other: Advisory Role; Sandoz: Consultancy, Other: Advisory role; Takeda: Consultancy, Other: Advisory role; Celltrion Healthcare: Consultancy, Other: Advisory Role; Takeda: Consultancy, Other: Advisory role; Bayer: Consultancy, Other: Advisory Role.
Author notes
Asterisk with author names denotes non-ASH members.

This feature is available to Subscribers Only
Sign In or Create an Account Close Modal